首页 > 产品 > worknc > worknc 在车间的应用

WorkNC 在车间的应用

    很多客户都直接的把CAM加工部分的工作直接放到车间内进行。它的好处是可以缩短准备周期,使得编程更加可靠。
 
      WorkNC,以其高自动化的操作和简单的操作的界面,成为车间编程的一个理想工具。
 

优势一览

  • 简单易用的界面
  • 高效的CAM编程
  • 高速运算
  • 自动生成刀路
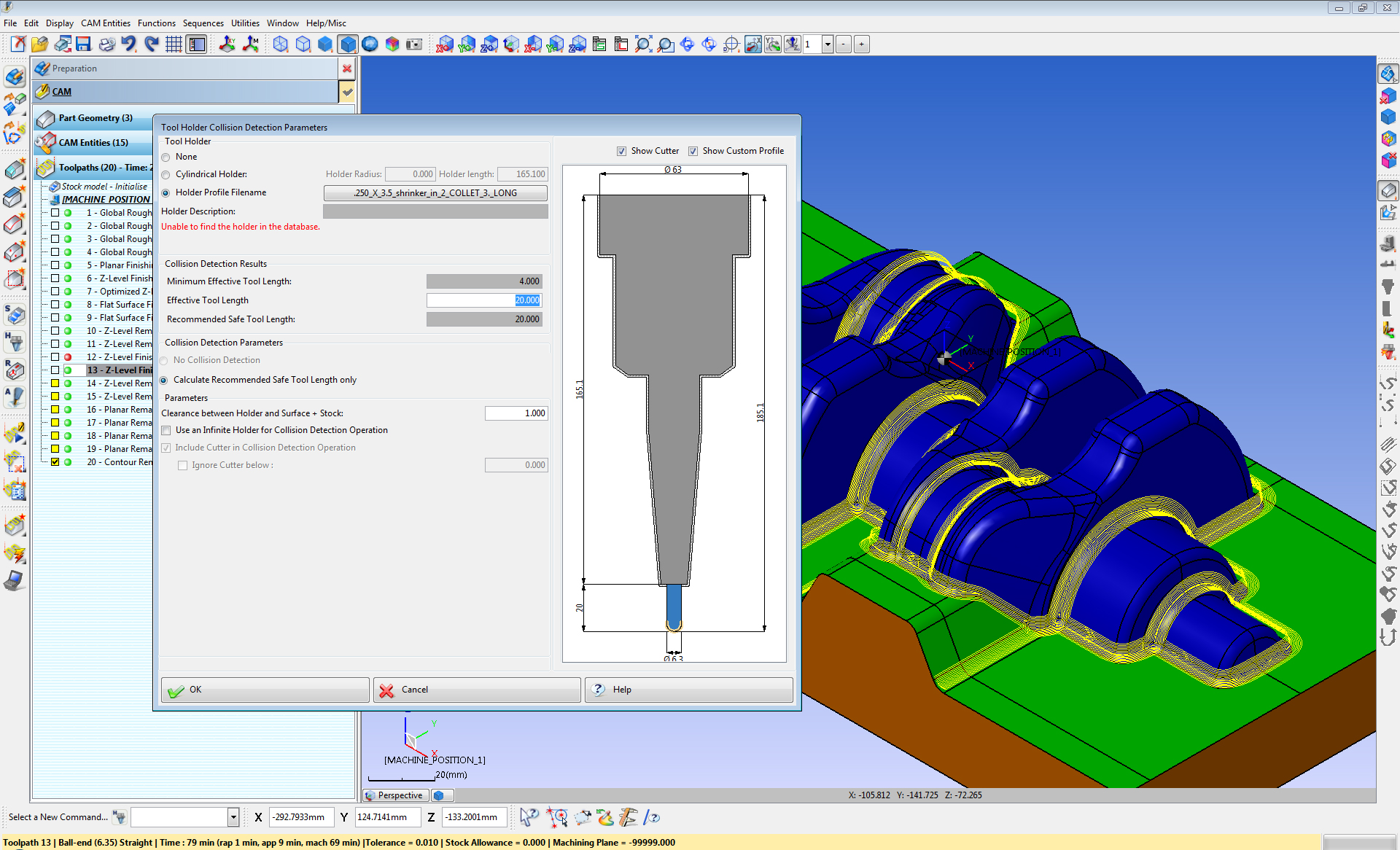
  • 短刀具的安全碰撞检测
      WorkNC具有市面上简单直观的界面,减少不必要的选项和按钮。这种高效界面可以让客户快速掌握操作要领。用户仅仅需要设置一些基本的加工参数即可进行编程,程序可自动进行碰撞检测。 通过模板和数据库的自动CAM编程,让用户的工件加工达到更简短的时间。 
 
      自动铣削功能使编程更简单快捷。 WorkNC在开粗和二次开粗的过程中可利用动态毛坯模型来跟踪  加工进程。自动精加工功能包括自动加工剩余区域,让用户快速、高效的编程。
 
       WorkNC不仅编程速度快,计算速度上也比同行业更胜一筹。WorkNC通过高效的64位多线程计算和并行计算优势,能在短短几分钟内计算出复杂工件所涉及的庞大刀路数据,而用其它软件的话可能至少需要几个小时的时间。WorkNC的这种计算优势和刀路自动生成功能的完美组合大大减少了用户的编程时间,提高了用户的生产效率。
 
    快速编程意味着workNC久经验证的刀路计算非常可靠并可自动备份。WorkNC的所有刀路在编程的过程中就会自动进行碰撞检测。用户对WorkNC的刀路的可靠性非常信任,很多用户在加工前都不进行加工模拟直接进行加工。通过自动碰撞检测,用户还可通过对刀路与刀夹检测来使用更短的刀具,并保证加工的安全性。
 
     简单易用,快速计算和高可靠性使WorkNC成为在用户的理想编程软件。用户使用WorkNC 后即可在花费很小的精力在编程工作上的同时达到更好的效果。用户编程时间的减少为加工工作提供了更多灵活的选择,比如用户可以使用熟悉的机床进行编程加工。

 

 


版权所有 上海沃强信息技术有限公司 电话:021-68783050 传真:021-68783050
地址:上海市浦东新区香楠路399号16幢(邮编:201203)
分享按钮